思途CMS系统,用于快速建设旅游网站www.stourweb.com,电话:4006-0999-27

旅游导航
产品编号 : 11409

【上海发班】全景越南 西贡/美奈/大叻/芽庄/河内/下龙湾丨8晚9天

供应商: 远诚国际

0

5999.00优惠价

  • 0
  • 0
上海
  • 西贡/美奈/大叻/芽庄/河内/下龙湾丨8晚9天

9天8晚
可退

简要行程


​​​​​​​​

行程安排 打印行程

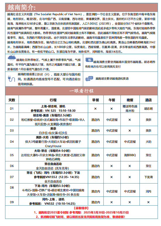
D1上海-胡志明,接机

早餐: 敬请自理 午餐: 敬请自理 晚餐: 赠送特色越 南米粉
住宿: 胡志明
行程:

上海浦东机场搭乘航班飞往越南-胡志明市。旧称“西贡”曾是法国殖民地,有【东方小巴黎】之称。抵达后由 导游迎接各位贵宾,随即带领各位入住酒店休息。特别赠送【品尝越南特色米粉】(赠送项目如因时间、天气等 客观因素无法安排则费用不退) 

温馨提示 : 航班确切起飞时间,请以航班出发当天民航局批复为准,敬请谅解!

D2胡志明-美奈(车程约2.5小时) 粉红教堂-总统府-法式邮政局-市政厅-歌剧院-华人 街天后宫-火龙果园-美奈渔村

早餐: 酒店内 午餐: 中式团餐 晚餐: 敬请自理
住宿: 美奈
行程:

早餐后, 外观【粉红教堂】(游览时间不少于15分钟)其浪漫的粉色外观充满少女心,足以让您捕捉到它独特 的美,用镜头定格这梦幻的一刻。接着前往【总统府】(游览时间不少于60分钟)这里见证了越南的历史变迁参 【法式邮政局】(游览时间不少于15分钟)欣赏法式建筑的典雅与精致;外观【市政厅】 ,感受其庄重的氛 围;外观【歌剧院】 ,领略其独特的建筑风格与艺术魅力。之后前往【华人街天后宫】(游览时间不少于20分 钟) 作为华人区里香火最旺的庙宇,在这里您可以通过一些资料,深刻体会到在越华侨同胞们自强不息的民族 精神,让您与这份精神力量近距离接触。 

​中餐后,乘车前往美奈(约 2. 5 小时) ,途中参观越南南部最大的【火龙果园】(游览时间不少于15分钟),越 南火龙果是一 种热带水果 ,产于越南,主要原因是它有独特的地理条件和热带气候。常年气温高,湿度大, 水 分足,南部接近赤道,年温差比较小,非常适合火龙果生长,所以出口 到世界各地,非常受大家喜爱。赠送每 人一只火龙果 。途中前往颇具盛名的 【美奈渔村 】(游览时间不少于15分钟),美奈的渔村是相当出名的,不 信你看看 Lonely Planet 的越南篇的封面就用的黄昏的美奈渔村就可见一斑 。只见静静的港湾密密麻麻的停满 了渔归的小船,暖暖的落日将余晖铺洒在海面上,整个小渔港笼罩 在一层淡淡的 、暖暖的金纱里。抵达后前往 酒店。 抵达后前往酒店休息。 

备注:【百年大教堂】 目前在进行大规模修缮 ,不便之处敬请谅解!

D3美奈 白沙丘-仙女溪-红沙丘

早餐: 酒店内 午餐: 中式团餐 晚餐: 敬请自理
住宿: 美奈
行程:

早餐后前往负有盛名的美奈【红沙丘】(游览时间不少于30分钟),红沙丘是一片热情的土地,沙漠的深处有淡 水湖泊,湖泊旁长满了高大幽深的热带丛林植被。红白相间的沙丘包裹着碧湖绿树,湖上飘着朵朵荷花。风吹荷 浪翻涌,岸边丛林树梢沙沙作响,沙粒流动无痕。一副那么不和谐却又那么真实的美景在你面前,使你有着无法 形容 的激动!特别赠送【滑沙体验】(赠送项目如因时间、天气等客观因素无法安排则费用不退)。接着参观 

【Fairy stream仙女溪】(游览时间不少于60分钟), 仙女溪是蜿蜒在红沙谷里的一条小溪,溪水清澈,赤脚走 在溪水里 ,浅浅的水花刚好没过脚踝,踩在水里的脚底可以感受到沙石的细腻和溪水的清凉 。我们逆流而上,在 蓝天白云的映衬下,左岸红色的沙化山脊与右边成片的椰林稻田构成了一 幅清新美丽的画卷。后前往著名的 

【白沙丘】(游览时间不少于30分钟),方圆两公里左右,沙丘呈新月形,沙粒细腻,曲线曼妙,沙雾随风起。 踩在松软的沙石上, 起伏连绵。人像是要陷进去 ,实际上却能完全自如地掌控身体。土路与沙丘之间有面湖, 清澈而深邃。湖里长满了水草与荷花,衬得湖水清雅之极,触手便可捞起沙丘的倒影。一 旁还有马儿在水里悠 闲地吃草,原以为沙漠里的绿洲只是一个美丽传说 ,却是真的有 ! 

温馨提示 : 游玩白沙丘时可自行付费租用沙地摩托车或沙地越野吉普车,既能代步也可以体验一把沙地狂飙的快感(费用敬 请自理 ,非强制参加 ,此处不算做自费项目 ;游玩期间请务必注意保管好个人财物和保证个人人身安全)。

D4美奈-大叻(车程约5小时) 保大3号避暑行宫-大叻旧火车站-疯狂的屋子 CrazyHouse

早餐: 酒店内 午餐: 中式团餐 晚餐: 中式团餐
住宿: 大叻
行程:

早餐后,前往【大叻】,美丽浪漫的大叻被誉为越南私藏的法国,城里密布着色 彩鲜艳的法国老别墅,街道两 旁总是花团锦簇,湖泊和森林使得大叻一年四季气候都很舒适宜人。前往参观【保大3号避暑行宫】(游览时间 不少于30分钟)这个行宫建于 1933年,是越南末代皇帝保大的避暑行宫。行宫周围是美丽的园林,虽然外表并 不起眼,但内部装饰极 尽奢华盾。整个夏宫是一个有围墙的大院,一座浅黄色的平顶砖石结构的二层楼,线条 清晰简洁。室内设备,包括家具和床上用品等等,都保持完好。

​随后参观【 大叻旧火车站 】(游览时间不少于 30分钟)大叻旧火车站 是 在1932年由的法国建筑师 Moncet 和Reveron设计,于 1938年开业。在越南战争战 争后期被废弃,直到20世纪90年代才重新开始使用,火车站主色调是抢眼的橘红色,三个尖尖的屋顶和彩色玻 璃彰显着古老的异国风情。保存了仅有几节的复古车厢和车头。

后参观【疯狂的屋子 CrazyHouse】(游览时 间不少于30分钟)疯狂的屋子本身是一家旅店,同时因其奇特而成为大叻的一个旅游景点。这幢建筑将颠覆你所 有关于房屋的概念。因为各种奇幻的想像在这里变成现实,一切都有点森林童话的味道。疯狂房子的设计者 Nga是前越南共和国总统的女儿,海外学习建筑后回到越南,在大叻开始创作,除了Crazy House,大叻的儿童 文化宫也是她的作品,后送往酒店休息。

D5大叻-芽庄(车程约4-5小时)达坦拉大瀑布-天依女神庙-芽庄大教堂-五指岩又称 钟屿石岬角

早餐: 酒店内 午餐: 中式团餐 晚餐: 海鲜BBQ
住宿: 芽庄
行程:

早餐后,前往【达坦拉大瀑布】(游览时间不少于30分钟),达坦拉瀑布位于大叻的原始森林之中,沿着林间小 路穿过雨林,就可来到位于半山腰的瀑布前。一路上可欣赏迷人的雨林风光,欣赏各色蝴蝶和各种鸟类。后前往 芽庄(约 4 小时-5 小时),抵达后享用午餐,下午芽庄市区游览游,参观【天依女神庙】(游览时间不少于30 分钟)。当地人又称此庙为婆那加,这里有几栋魏峨的宝塔,据说在 7 至 12 世纪此地共有 8 座宝塔,现只剩4 座,其中最大的主塔内供奉占婆女神,她是古时候统治芽庄的占婆王国之母,印度教徒称占婆女神是印度教希瓦 神(Siva)的化身,越南佛教徒称她为天依女神。

【芽庄大教堂外观】建于 1928年法式建筑,整座教堂外型由石 头雕刻而成又称石头大教堂。是这座城市必游景点之一,以独特的建筑风格吸引了无数游客。

【五指岩又称钟屿 石岬角】(游览时间不少于30分钟)是一座小小的岬岛,这里有多处巨大的花岗岩海角直指南海之中。这个岬角 挨着一处质朴的沙滩海湾,有海岛风光和乡土风情。钟屿石岬角是法国电影《情人》的外 景拍摄地之一。在夕 阳余辉中品尝一杯滴漏咖啡,静静地看着一滴滴的咖啡从容器里渗漏下来,感觉时光好像慢了。。。。更慢了! 体验当地人悠闲的慢生活。赠送越南特色滴滴壶咖啡,晚餐后入住酒店。 

​(温馨提示:如外出游览,请您尽量结伴出行,并请您提前告知领队导游您的有效联系方式,自由活动期间,请 您注意个人财产及人身安全!)

D6芽庄自由活动 全天自由活动(无车无导)

早餐: 酒店内 午餐: 敬请自理 晚餐: 敬请自理
住宿: 芽庄
行程:

全天自由活动。

芽庄是知名海滨城市和港口城市,这里拥有全越南数一数二的海滩,绵延数公里,同时也是越南较适合潜水的旅 游地段。早在越战时期,芽庄就成为美军的度假胜地,随着历史的发展,如今已成为集休闲、娱乐、运动、温泉 于一体的度假胜地。因为气候宜人,越来越多的人来此游玩。尤其还有刚从海里打捞上来的新鲜海鲜,让你大饱 口福。 

温馨提示: 自由活动期间,无用车、无导游、无餐,如自行外出游玩,务必结伴出行随身携带酒店名片卡,提前与领队、导 游交换您的有效联系方式,自行注意您的人身及财产安全!

D7芽庄(飞机)河内(车程约3.5小时)下龙 参考航班VN1552(12:35- 14:35) 全天自由活动

早餐: 酒店内 午餐: 敬请自理 晚餐: 敬请自理
住宿: 下龙湾
行程:

早餐后,自由活动,于指定时间时间集合(按照国际惯例中午11:00 自行办 理退房手续),乘机飞往河内。由专业 导游接机后乘车前往下龙入住酒店; 

温馨提示:: 河内至下龙路程较远, 中途会安排停休息站, 以便客人休息和方便使用

 (声明: 休息站主要为客人提供方便和短暂休整,此处售有商品 ,此处不算做购物 店 如购物为个人自主行为,因购物产生的纠纷与本社无关。

D8下龙-河内(车程约3.5小时) 斗鸡石-溶洞-巴亭广场-胡志明主席府-中国驻越南 大使馆-火车街-还剑湖-独柱寺-36 条古街

早餐: 酒店内 午餐: 中式团餐 晚餐: 中式团餐
住宿: 河内
行程:

早餐后,游览被世界教科文组织称为世界文化遗产的“海上桂林”-下龙湾风光(约 4 小时含午餐时间),其范 围非常广泛,面积约有一千五百平方公里,其中散布超过一千六百座石林及石旬状的小岛,乘船绕行其中,体验 大自然的鬼斧神工之妙,乘船参观下龙湾的标志景点【斗鸡石】(游览时间不少于15分钟)等,中餐在船上品尝 船家为您准备的『小海鲜餐』,您也可以自由向穿梭在海上的渔民选购您喜爱的鱼大快朵颐一番。接着带您登陆 岛上一窥究竟,观赏天然的【溶洞】(游览时间不少于15分钟)奇观,洞内充满钟乳石奇景。随后乘船返回码 头,后驱车返回河内车程约3.5 小时,(河内-下龙湾路 程较远,中途会在休息站停留,以便客人如厕休整,注意 此处仅供休息和方便使用,如购物为个人自主行为。)参观河内城市广场【巴亭广场】(游览时间不少于30分 钟)、外观【胡志明主席府】车观最为耀眼的【中国驻越南大使馆】、打卡河内网红【火车街】(游览时间不 少于15分钟),后前往【还剑湖】(游览时间不少于15分钟)、由一根石柱撑起的【独柱寺】(游览时间不少 于30分钟)赠送特色电瓶车游【三十六条古街】(游览时间不少于30分钟)(赠送项目如因时间、天气等客观 因素无法安排则费用不退);入住酒店休息。 

​注:【河内火车街】会不定时封锁街区,禁止游客进入;若遇此情形,则改为远观拍照。 

推荐自费: 越南最浪漫、最漂亮的岛屿——天堂岛 280元/人(约 120 分钟) 【天堂岛】(TI TOP ISLAND 有的也翻译做英雄岛)是几年前苏联着名的宇航员TITOV 访问越南而命名的 岛。这是下龙湾所有岛屿中罕有的有沙滩,客人可登上岛上最高峰,一览下龙湾浩瀚的全景。

D9河内-上海 ,送机 参考航班: VN532(10:10-14:25)

早餐: 酒店内 午餐: 敬请自理 晚餐: 敬请自理
行程:

于酒店享用早餐后,乘车前往机场(车程约 40 分钟 ),乘坐越南国家航空公司飞机返回上海,结束越南之旅, 同时期待与您下一次的相见 ! 

温馨提示 : 航班确切起飞时间,请以航班出发当天民航局批复为准,敬请谅解!

费用包含

1.交通:往返团队经济舱机票含税费(团队机票一经开出,不得更改、不得签转、不得退票);行程所含当地空调旅游 车。

2.住宿:行程中所列酒店双人标准间(2人一房,如有单男单女,按与他人拼房或加床或补房差处理)。 

3.用餐:行程中所列用餐(自由活动期间用餐请自理;如因自身原因放弃用餐,则餐费不退)。

4.门票:行程中所含的景点首道大门票,具体请参考行程描述。 

5.优秀中文导游服务(自由活动除外)。 

6.儿童价标准:12周岁以上小孩境外必须占床,年龄2~12周岁(不含)可选择不占床,价格参照详细计划,

7.行李:每位限携带手提行李1件(不超过7KG)及托运行李1件(重量不超过23KG),超出重量需自行补交超重费用。

费用不含

1.个人护照办理费用。

2.航空保险费、行李保险费、超重行李费、旅游意外险。

3.酒店客房、行李员、餐馆等其它自愿支付小费。

4.各项私人额外费用如:酒店内洗衣、理发、电话、传真、收费电视、饮品、烟酒等。

5.行程外任何观光项目及自费活动(包括这些活动期间的用车、导游和司机服务等费用)。

6.单人间房差。 

7.因私人原因、交通延阻、罢工、台风或其它不可抗力因素而产生的额外费用。

8.“费用包含”中不包含的其它项目。

9.不含税金杂费880元,与团费一起收取!

我要咨询我要提问

提交
验证码 联系电话 登录账号